首页
关于我们
公司简介
企业文化
荣誉资质
产品中心
新闻资讯
企业新闻
行业新闻
荣誉资质
工程案例
联系我们
位置:
首页
-
产品中心
-
高压成套系列
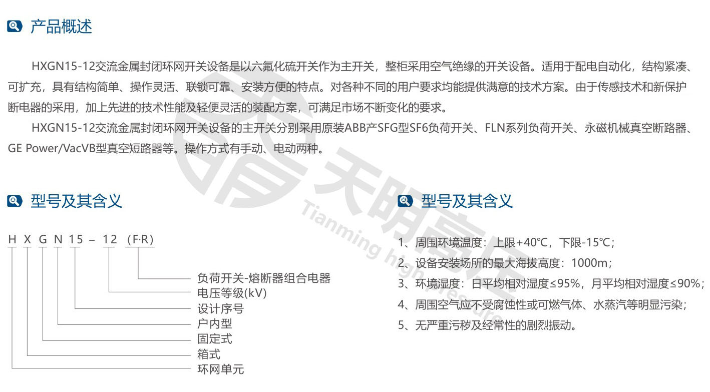
HXGN15-12系列交流金属封闭环网开关设备
产品分类:
高压成套系列
产品简介:
产品详情